Jak natáčet v souladu se zákony
Doporučené postupy, jak natáčet v době COVID19
Návod stáhněte zde: OHAS_Guidelines COVID 19_CZ v01
V České republice
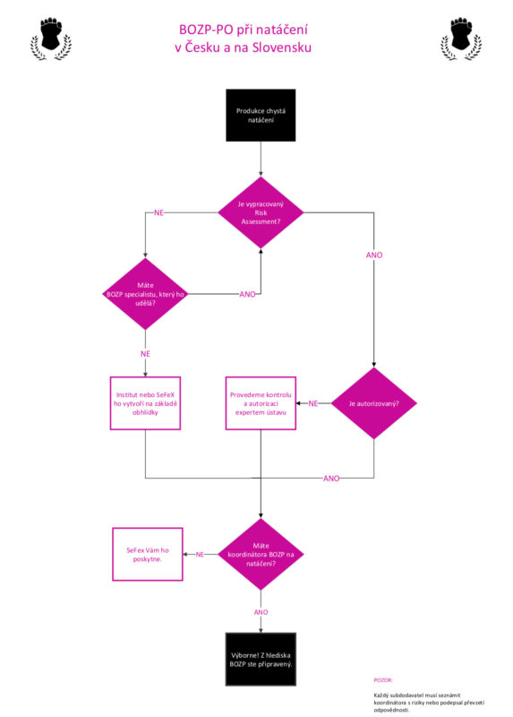
Na natáčeni v České republice se vztahují legislativní povinnosti v oblasti bezpečnosti práce stanovené v zákoně č 262/2006 Sb, §101 až § 108. K základním povinnostem patří vyhledávat a hodnotit rizika a přijímat opatření k jejich odstranění nebo minimalizaci. V případě, že na pracovišti působí zaměstnanci vice zaměstnavatelů, jsou zaměstnavatelé povinni vzájemně se písemně informovat o rizicích a přijatých opatřeních. Tyto a další povinnosti se dle zákona č. 309/2006 Sb., § 13 se vztahují i na živnostníky (OSVČ) bez zaměstnanců.
Další důležitou oblastí jsou požadavky legislativy v oblasti požární ochrany – provozovatel musí mít stanoven a realizován system dokumemtace, školení, odborné příparavy v oblasti PO. Dále musí mít k dispozici stanovené prostředky PO. To vše dle požadavku Zákona o PO č. 133/1985 Sb.
Česká prodkce, zahraniční produkce, nebo i jeji partnerská česká koprodukce, je povinná splnit veškeré povinnosti legislativy České republiky prostřednictvím odborně způsobilých osob, které jsou definované v uvedené legislativě.
Požadavkům pravních předpisů ČR a ověření osobou odborně způsobilou musí vyhovovat i zahraniční verze dokumentace – například risk assessmentu a absence dokumentů a postupů je porušením zákona. Tato povinnost se vztahuje i na projekty, které neobsahují akční scény. Je vhodné obrátit se na odborníky, kteří mají s problematikou bezpečnosti při natáčeni zkušenosti.
Autor odborného textu: Ing. Michal Svoboda, PhD.

PDF verze: BOZP cesky
Potřebujete poradit nebo pomoci? Odkaz na odbornou poradnu a pomoc naleznete zde.
Na Slovensku
Na nakrúcanie v Slovenskej republike sa vzťahujú legislatívne povinnosti v oblasti bezpečnosti práce stanovené v zákone č. Zákon NR SR č. 311/2001 Z. z.ZÁKONNÍK PRÁCE, § 146 až § 149 a zákon 124/2006 Z.z.. K základným povinnostiam patrí vyhľadávať a hodnotiť riziká a prijímať opatrenia na ich odstránenie alebo minimalizáciu. V prípade, že na pracovisku pôsobia zamestnanci viacerých zamestnávateľov, sú zamestnávatelia povinní vzájomne sa písomne informovať o rizikách a prijatých opatreniach. Tieto a ďalšie povinnosti sa podľa zákona č. 124/2006 Z.z., § 3 vzťahujú aj na živnostníkov (SZČO) bez zamestnancov.
Ďalšou dôležitou oblasťou sú požiadavky legislatívy v oblasti požiarnej ochrany – prevádzkovateľ musí mať stanovený a realizovaný systém dokumentácie, školenia, odborné prípravy v oblasti PO. Ďalej musí mať k dispozícii dostupné prostriedky PO. To všetko podľa požiadavky Zákona o PO č. 314/2001 Z.z.
Zahraničná produkcia, alebo aj jej partnerská slovenská koprodukcia, je povinná splniť všetky povinnosti legislatívy Slovenskej republiky prostredníctvom odborne spôsobilých osôb, ktoré sú definované v uvedenej legislatíve.
Požiadavkám právnych predpisov SR a overenie osobou odborne spôsobilou musia vyhovovať aj zahraničné verzie dokumentácie – napríklad risk assessmentu a absencia dokumentov a postupov je porušením zákona. Táto povinnosť sa vzťahuje aj na projekty, ktoré neobsahujú akčné scény. Je vhodné obrátiť sa na odborníkov, ktorí majú s problematikou bezpečnosti pri natáčaní skúsenosti.
Autor odborného textu: Ing. Michal Svoboda, PhD.

PDF verze: BOZP Slovensko
Potřebujete poradit nebo pomoci? Odkaz na odbornou poradnu a pomoc naleznete zde.
